【防疫】111年12月1日起校園防疫相關政策
敬愛的師長及學員們,大家好:
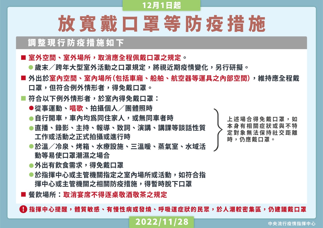
教育部及所屬機關主管場域之防疫措施,自12月1日起配合中央流行疫情指揮中心(CECC)之規範進行調整。 進入學校校園,
於室外空間(室外場所),取消應全程佩戴口罩
於室內空間(室內場所),維持應全程佩戴口罩,但如屬致詞、演講、講課、拍攝個人/團體照或進行運動、歌唱、音樂吹奏、合奏、舞蹈類之課程及教學活動等時,可以不戴口罩,但於課程開始前及結束後,仍須佩戴口罩。
推廣部電話:(02)25338688
衛保組電話:(02)2538-1111分機3311
校安專線:(02)2533-7582
實踐大學關心您
